违反食物平安法 二锅头被罚10万元

2025-12-13 21:06
分享:

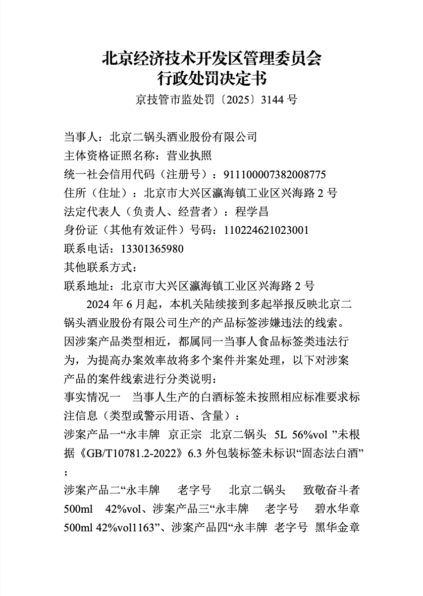
  中新网12月12日电(吴家驹)国度企业信用消息公示系统显示,近日,被经济手艺开辟区办理委员会罚款10万元。次要违法现实显示,该公司存正在食物标签未标注“固态法白酒”、食物标签不合适施行尺度要求、食物外包拆盒未标注出产日期等环境。行政惩罚决定书中列出了“永丰牌 京正 二锅头 5L 56%vol”“永丰牌 老字号 二锅头 致敬奋斗者 500ml 42%vol”“永丰牌 老字号 碧水华章 500ml 42%vol1163”等十几种涉案产物。二锅头酒业股份无限公司成立于1992年5月,注册本钱1014。6万人平易近币,代表报酬程学昌。

热销产品


置顶